การแสดงผล

+
-

ข่าวประชาสัมพันธ์

...

*** สพร.8 นครสวรรค์ ติดตามเร่งรัดการชำระหนี้ ***

24 มิ.ย. 2564
...

*** สพร.8 นครสวรรค์ ตรวจเยี่ยม และประชาสัมพันธ์ภารกิจ***

24 มิ.ย. 2564
...

ผลการใช้จ่ายเงินงบประมาณรายจ่าย ประจำปีงบประมาณ ๒๕๖๔

18 มิ.ย. 2564
...

*** สพร.8 นครสวรรค์ ลงพื้นที่เชิงรุกกลุ่มเปราะบาง ***

17 มิ.ย. 2564
...

ประกาศรายชื่อข้าราชการผู้มีผลงานอยู่ในระดับดีเด่นและดีมาก

11 มิ.ย. 2564
...

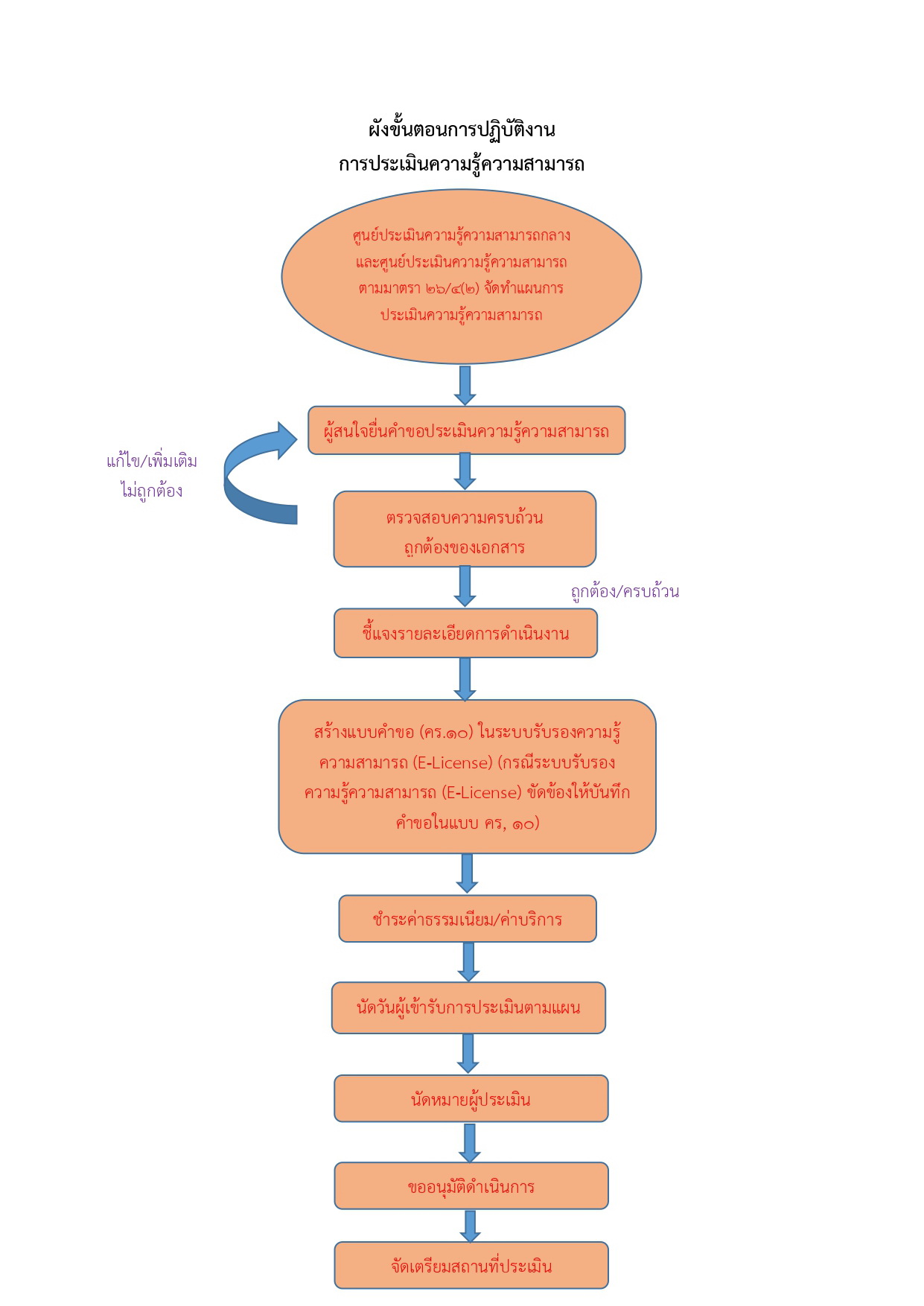
คู่มือวิธีการปฏิบัติงานการประเมินความรู้ความสามารถ

11 มิ.ย. 2564
...

จรรยาข้าราชการ

10 มิ.ย. 2564
...

**สพร 8 นครสวรรค์ ร่วมเร่งรัดช่วยเหลือแรงงานกลุ่มเปราะบาง **

8 มิ.ย. 2564
...

*** สพร.8 นครสวรรค์ ตรวจเยี่ยมตัวแทนผู้เข้าแข่งขัน ฯ***

8 มิ.ย. 2564